Essa publicação tem mais de dois anos e pode conter informações ou opiniões defasadas.
Some draft notes when helping clients decide between NoSQL and SQL.
References
- A Brief Overview of the Database Landscape
https://www.infoq.com/news/2022/10/netflix-timestone-priority-queue/
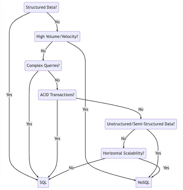
TL;DR: Decision Tree

Questions to Consider
- Do you need to handle structured data such as tables with rows and columns? If so, SQL is probably the best choice as it directly represents structured data.
- Will your application handle high volumes or high velocity of data? NoSQL was created to handle a high volume of read operations, but keep in mind that SQL is also very performant.
- Do you need to support complex queries that include joins and aggregations? SQL is a better choice as it is designed to handle complex queries. Joining in NoSQL is not intended and may not perform well, especially with documents.
- Do you require ACID transactions? SQL follows ACID: Atomicity, Consistency, Isolation, and Durability.
- Will you be working with unstructured or semi-structured data such as JSON or XML? NoSQL might be the best choice as it handles unstructured data very well. Note that unstructured data also counts across objects, and NoSQL is often schemaless.
- Will your application require horizontal scalability? NoSQL scales best horizontally, and SQL scales best vertically.
Requirements
- Data: If your data is structured, relational data with a defined schema, SQL may be the better choice. If you have unstructured or semi-structured data, such as documents or JSON, NoSQL may be a better fit.
- Scalability: If you expect to handle large volumes of data and need to scale horizontally, NoSQL may be the better choice. If you expect to scale vertically, SQL.
- Performance: NoSQL databases are often faster than SQL databases when it comes to read-heavy workloads or large datasets. However, SQL databases may be better suited for complex queries and data analysis.
- Transactions: Determine if your application requires ACID compliance for data integrity and consistency. If so, SQL may be the better choice, as it is designed to handle transactions and ensure data consistency.
- Flexibility: Consider if your application needs flexibility in data modelling or if the schema may change frequently. NoSQL databases offer more flexibility and can adapt to changes more easily than SQL databases.
- Development: Evaluate the skills and resources of your development team. If your team has experience with SQL and relational databases, SQL may be the better choice. If your team has experience with NoSQL or document-based databases, NoSQL may be a better choice.
🌱 Seedlings são ideias que recém tive e precisam de cultivo, não foram revisadas ou refinadas. O que é isso?
🌱 Seedlings são ideias imaturas e precisam de cultivo, não foram revisadas ou refinadas. Que?